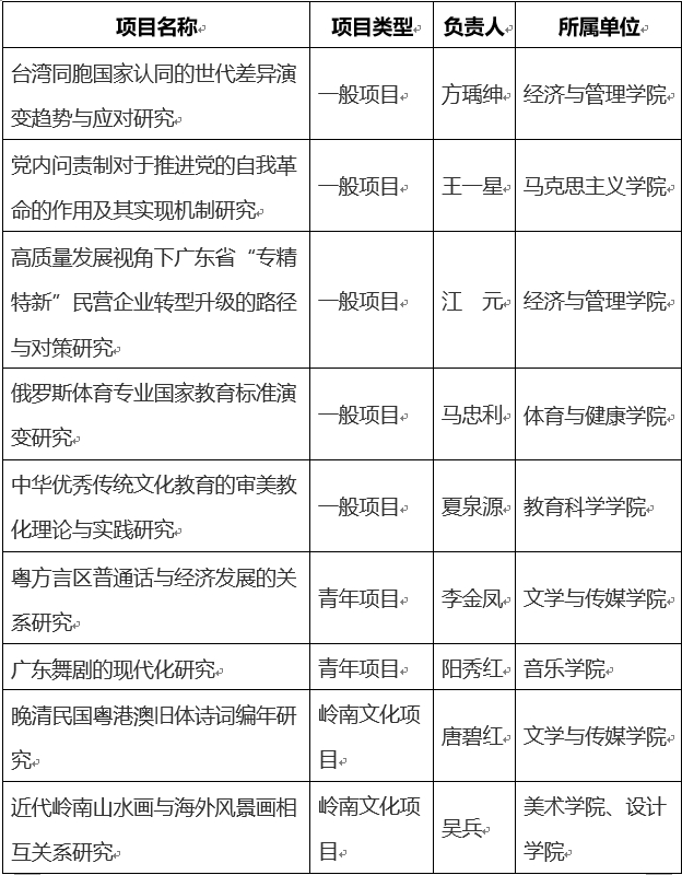
本网讯 近日,广东省社科规划2024年度常规项目及三类研究专项的立项名单公布。我校在本次评选中表现出色,共荣获9项资助项目,这一数字相较去年实现了80%的显著增长,并创下了近五年来的新高。在获资助的项目中,包括5项一般项目、2项青年项目及2项岭南文化项目。这一佳绩不仅展示了我校在社科研究领域的进步与潜力,也为我们未来在该领域的持续发展奠定了坚实基础。
近年来,学校党委对科研工作给予了高度重视,科学技术部也积极响应,精心组织策划科研项目。在这样的背景下,各学院的老师们积极申报项目,相互协作,形成了有组织、有计划的科研推进态势。学校始终以习近平新时代中国特色社会主义思想为行动指南,坚守正确的政治方向、价值取向和学术导向,紧密围绕学科发展的前沿领域,精心谋划省社科研究项目选题,以期以项目研究为纽带,带动学科建设和人才培养工作的同步提升,全面提升我校在社会科学研究领域的整体竞争力。
省社科规划项目拟立项情况

