必赢242net官网
喜讯!我校获批2024年度国家自然科学基金项目4项
分享到

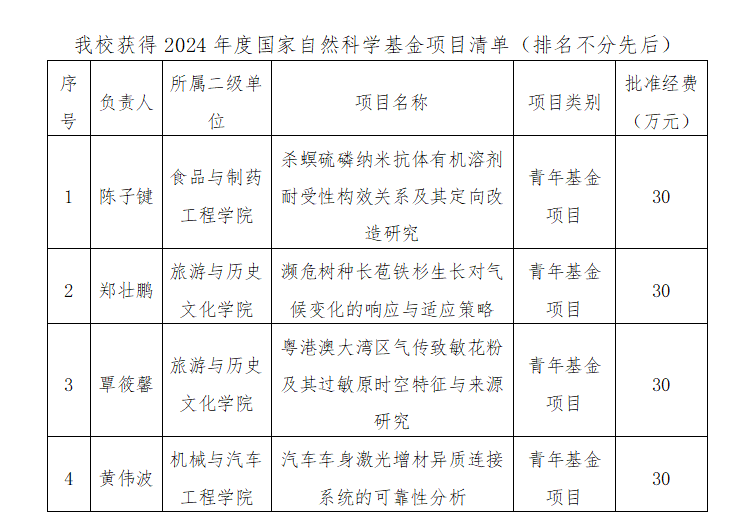
 本网讯  近日,国家自然科学基金委员会公布了2024年度国家自然科学基金项目的评审结果,我校获批青年科学基金项目4项,直接经费共120万元。

近年来,我校高度重视科学研究工作,以“有组织科研”为抓手,通过提前谋划、精心部署,做好国家自然科学基金项目的申报工作,围绕申报书撰写、选题方向、研究方案、申报策略等举办多场专题讲座,并推行高层次项目培育计划,有效提升国家自然科学基金的申报数量与质量,为国家自然科学基金项目的立项提供了有力支撑。

项目简介  

项目负责人:陈子键(食品与制药工程学院专任教师)

陈子键,博士,毕业于华南农业大学。曾在华南农业大学广东省食品质量安全重点实验室开展博士后工作,主要研究内容为食品中小分子化学有害物的免疫检测技术的研发。近年来主持国家自然科学基金青年基金、广东省基础与应用基础研究基金青年基金、广东省普通高校特色创新项目等项目6项。以第一作者和通讯作者发表SCI论文13篇,以第一发明人授权专利7件,获广东省科技进步奖一等奖。开发了食品中有机磷与氨基甲酸酯类农药免疫检测产品(ELISA试剂盒、胶体金试纸条等),并通过深圳市计量质量检测研究院检验评价,已经实现成果转化,取得良好的社会效益和经济效益。

项目名称:杀螟硫磷纳米抗体有机溶剂耐受性构效关系及其定向改造研究

本项目拟利用蛋白质结晶、X射线衍射等技术、分子模拟等技术阐明纳米抗体活性口袋附近氨基酸残基的相关作用力类型及机制,揭示影响纳米抗体有机溶剂耐受性的构效关系和规律;通过对关键位点进行改造,验证上述构效关系及规律,获得有机溶剂耐受性更高的纳米抗体。

  

项目负责人:郑壮鹏(旅游与历史文化学院地理系专任教师)

郑壮鹏,博士,研究方向为全球变化及其区域响应,从事树轮生态学及树轮解剖学研究,主要关注树木径向生长的生理过程及其对气候变化的响应。

项目名称:濒危树种长苞铁杉生长对气候变化的响应与适应策略

本研究拟在长苞铁杉分布的代表性区域—广东南岭国家级自然保护区开展树轮生态学研究和形成层活动监测,综合形成层活动和树轮生态学指标(树轮宽度和木质部解剖参数),从多时间尺度(年际尺度、季节尺度、周尺度)厘清长苞铁杉生长的致危气候因子;基于树木生理模型拟合的形成层物候长序列,并结合木质部解剖序列,综合分析不同气候情景下长苞铁杉形成层物候和木质部解剖结构的变化特征,揭示长苞铁杉应对气候变化的适应策略。

  

项目负责人:覃筱馨(旅游与历史文化学院地理系专任教师)

覃筱馨,博士,毕业于北京大学,参与国家自然基金项目、北京市自然基金项目、首都高端智库课题项目等多项,发表SCI论文4篇,其中JCR一区文章3篇,二区文章1篇。

项目名称:粤港澳大湾区气传致敏花粉及其过敏原时空特征与来源研究

本项目拟在大湾区主要城市中开展致敏花粉与过敏原的系统研究,为该地区城市绿化植物选种、花粉过敏患者的特异性防治等方面提供详实的科学数据和理论依据。

  

项目负责人:黄伟波(机械与汽车工程学院专任教师)

黄伟波,博士,毕业于东北大学,任广东省汽车工程学会理事。主要研究方向为激光增材制造以及汽车结构渐变可靠性。参与国家自然科学基金重点项目1项,主持市厅级项目2项以及必赢242net官网重点项目1项。发表学术论文14篇,其中SCI/EI检索论文6篇,申请发明专利3项。

项目名称:汽车车身激光增材异质连接系统的可靠性分析

本项目拟以汽车车身激光增材铝/钢异质连接系统为例,基于残余应力缺陷失效概率建立异质材料的激光增材工艺参数优化设计模型并评估最优力学性能的随机分布参数,揭示汽车车身激光增材异质连接系统的动态特性和强度退化规律,提出汽车车身激光增材异质连接系统在多随机变量耦合作用下的可靠性分析方法。



粤ICP备05008891号 © 中国·必赢-www.242net.com|官方网站 版权所有
地址:广东省肇庆市端州区肇庆大道55号 邮编:526061